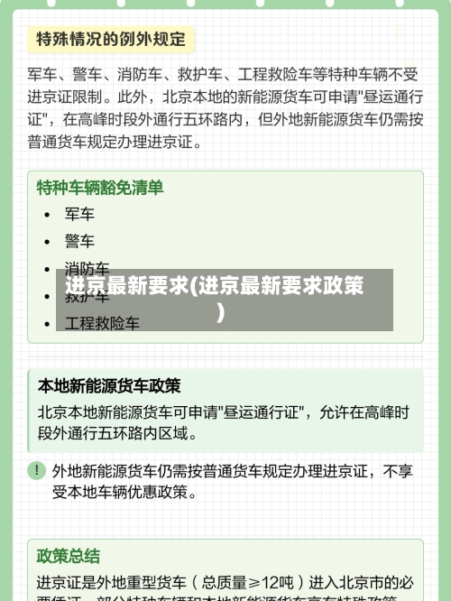
进京最新要求(进京最新要求政策)
外地私家车进京有什么要求。
一是进京证办理 。进入六环路(不含)以内道路、通州区全域(不含高速主路)及昌平 、怀柔、延庆部分区域的外地私家车,需办理进京证。可通过“北京交警”APP在线办理,或在进京检查站现场办理。每车每年比较多办理12次 ,每次有效期7天,到期前需驶出限行区域 。二是限行规则。

外地私家车进京需持有环保部门发放的进京机动车排放检测合格证或一次性排放检测凭证,并凭此办理进京通行证。具体要求如下:排放检测要求所有悬挂外省市机动车号牌的车辆(含公路行驶车辆)进入北京前 ,必须进行尾气排放检测 。检测由环保部门负责,合格后发放进京机动车排放检测合格证或一次性排放检测凭证。

外地私家车进京需办理进京通行证,且车辆需符合尾气排放检测要求 ,具体要求如下:排放检测凭证要求需持有环保部门发放的进京机动车排放检测合格证或一次性排放检测凭证,方可办理进京通行证。尾气排放检测由环保部门负责,检测合格后发放凭证 。

2025进京二次安检新规定
〖壹〗、025年进京列车二次安检规定如下:实施时间全国统一要求:2025年9月20日起 ,乘高铁进京旅客须接受“二次安检 ”,需提前5小时到达车站。
〖贰〗 、禁止/限制携带物品严禁携带:枪支弹药、管制刀具、易燃易爆品(如酒精 、喷雾)、强磁物品等危险品,具体可借鉴《铁路进站乘车禁止和限制携带物品公告》。限制携带:指甲油、染发剂不超过20毫升;自喷压力容器(发胶 、杀虫剂等)不超过120毫升;安全火柴2小盒或普通打火机2个 。
〖叁〗、检查要求:需持票、证 、人一致的有效证件及车票 ,接受一人不漏、一件不漏100%全覆盖检查,禁止携带危险品(如酒精、喷雾、管制刀具等)。出行提示:提前到站:至少在开车前1小时到达车站,预留二次安检时间。物品查询:不确定能否携带的物品,可通过12306网站/App或致电12306查询。
〖肆〗 、进京列车需进行二次安检:时间要求:从2025年8月28日零时起 ,乘坐进京列车(包括中转换乘)的旅客需进行二次安检 。安检流程:旅客在进站口首次安检后,还需在候车专区再次接受安全检查。建议:铁路部门建议进京旅客至少提前一小时到站,以避免因排队时间过长而耽误行程。
11月17日起,进京须48小时核酸检测证明
自2021年11月17日零时起 ,人员进(返)京须持48小时内核酸检测阴性证明及“北京健康宝”绿码,具体要求如下:基础要求所有进(返)京人员需提供48小时内核酸检测阴性证明(以检测报告出具时间为准),并确保“北京健康宝”显示为绿码 。
环京通勤人员常见问题汇总如下:进出京政策调整相关11月17日零时起 ,人员进(返)京政策:人员进(返)京须持48小时内核酸检测阴性证明和“北京健康宝 ”绿码。14日内有1例以上(含1例)本土新冠病毒感染者所在县(市、区、旗)旅居史人员严格限制进(返)京。
具体如下:进返京核酸证明以检测报告中报告日期为准按照现行管控要求,人员进返京须持48小时内核酸检测阴性证明和北京健康宝绿码,其中 ,核酸检测阴性证明的时间以检测报告中报告日期为准 。两个核酸检测点有所调整从11月17日零时起,13个服务区的核酸检测点已正式启用。
一般人员进返京要求 须持48小时内核酸检测阴性证明及“北京健康宝”绿码。核酸检测阴性证明的时效性以采样时间计算,确保进京时仍在有效期内 。环京地区通勤人员 首次进返京:须持48小时内核酸检测阴性证明。后续进返京:每次持14日内核酸检测阴性证明即可 ,无需重复48小时检测。